SUNBET申搏
Menu
首页
概况
新闻
海棠要闻
通知公告
媒体海棠
学院视频
党建
团学
教学
招生
就业
创业
大学与企业并行 科技与财富共赢
首页
>
新闻中心
>
通知公告
> 正文
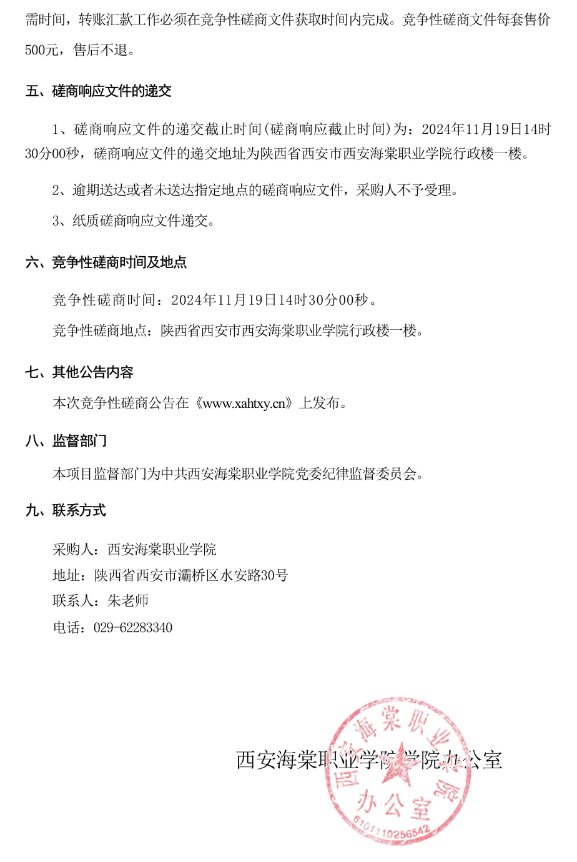
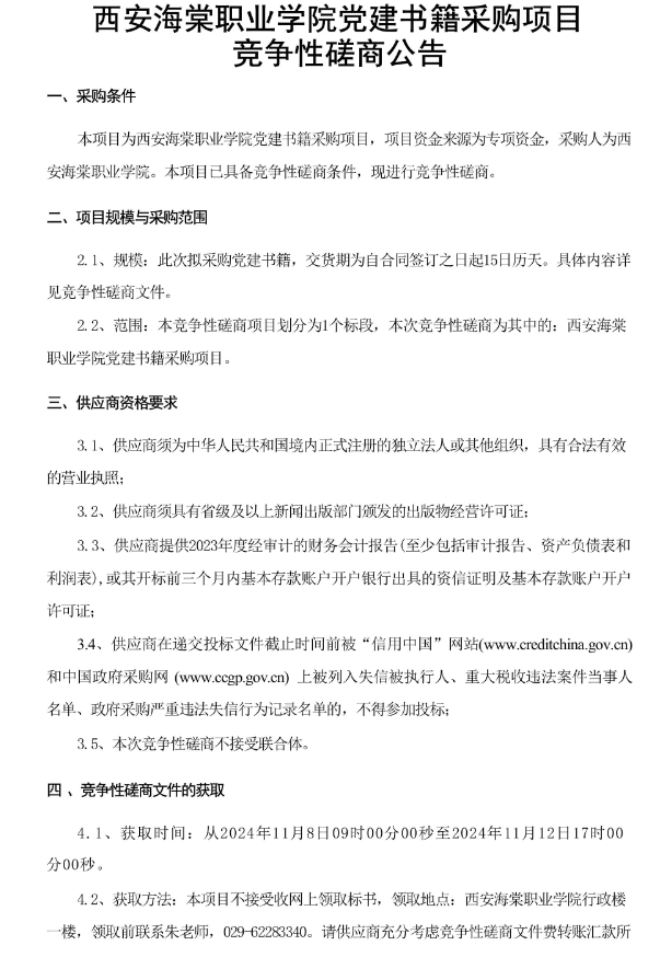
SUNBET申搏党建书籍采购项目竞争性磋商公告
2024-11-08 08:35:29 来源: 点击:
上一篇:
SUNBET申搏2023年专项资金党建书籍采购项目中标公告
下一篇:
SUNBET申搏关于发布2024年信息公开报告的通知
延伸阅读:
·
省教育厅语委工作组对我校进行语言文字工作调研
·
我院深入学习《电信网络诈骗及其关联违法犯罪联合惩戒办法》...
·
SUNBET申搏工程系学术报告系列(四)
·
SUNBET申搏2023-2024年国家奖学金评审会
·
我院召开“筑梦海棠”高端论坛:共绘教育与行业共融新篇章
分享到:
收藏
频道总排行
省教育厅语委工作组对我校进行语言文字工作调研
我院深入学习《电信网络诈骗及其关联违法犯罪联合惩戒办法》,共筑防骗长城
SUNBET申搏工程系学术报告系列(四)
SUNBET申搏2023-2024年国家奖学金评审会
我院召开“筑梦海棠”高端论坛:共绘教育与行业共融新篇章
SUNBET申搏9月份德育素质标兵公示名单
我院召开2023-2024学年国家奖学金评审工作部署会
喜报||恭喜我院荣获第十三届“绿色离校·绿色感恩”全国校园公益行动奖项
SUNBET申搏2024年军训汇报表演暨总结表彰大会圆满落幕
SUNBET申搏召开2024年教师节表彰大会
频道本月排行
省教育厅语委工作组对我校进...
我院深入学习《电信网络诈骗...
SUNBET申搏工程系学术...
SUNBET申搏2023-2024年...
我院召开“筑梦海棠”高端论...
SUNBET申搏9月份德育素...
我院召开2023-2024学年国家奖...
喜报||恭喜我院荣获第十三届...