SUNBET申搏
Menu
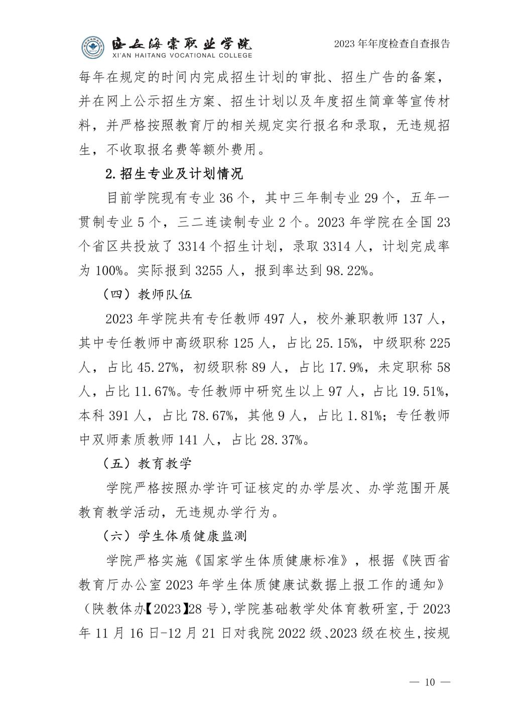
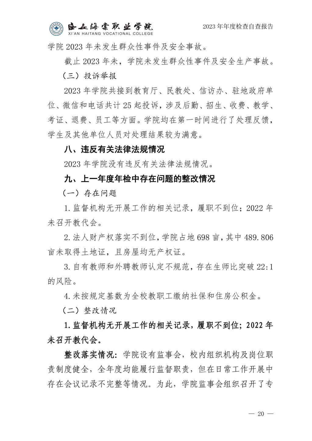
首页
概况
新闻
海棠要闻
通知公告
媒体海棠
学院视频
党建
团学
教学
招生
就业
创业
大学与企业并行 科技与财富共赢
首页
>
新闻中心
>
通知公告
> 正文
SUNBET申搏2023年度自查报告
2024-02-29 18:08:49 来源: 点击:
上一篇:
新疆维吾尔自治区2024年度面向部分高校选调招聘优秀大学毕业生公告
下一篇:
2024届毕业生专升本报名通知
延伸阅读:
·
学院开展智慧职教服务职业教育信息化教学资源库SPOC教学平台...
·
学院组织开展2023-2024学年第二学期期初实验室安全检查工作
·
我院召开2024年教学系统春季学期工作会议
·
学院工会开展“送温暖”活动
·
我院2023-2024学年第一学期期末考试圆满结束
分享到:
收藏
频道总排行
学院开展智慧职教服务职业教育信息化教学资源库SPOC教学平台学习
学院组织开展2023-2024学年第二学期期初实验室安全检查工作
我院召开2024年教学系统春季学期工作会议
学院工会开展“送温暖”活动
我院2023-2024学年第一学期期末考试圆满结束
我院召开学术委员会2023年度工作总结暨2024年工作安排会议
学生系统召开寒假安全稳定工作专题会
我院学生梁明俏荣获首届全国大学生职业规划大赛陕西赛区总决赛银奖
我院召开寒假安全稳定专题工作会议
我院组织开展专职辅导员期末业务能力考核
频道本月排行
学院开展智慧职教服务职业教...
学院组织开展2023-2024学年第...
我院召开2024年教学系统春季...
学院工会开展“送温暖”活动
我院2023-2024学年第一学期期...
我院召开学术委员会2023年度...
学生系统召开寒假安全稳定工...
我院学生梁明俏荣获首届全国...